找回密码
 注册

QQ登录

只需一步,快速开始

快捷登录

手机号码,快捷登录

手机号码,快捷登录

  • 回复
  • 收藏
123
返回列表 发新帖

[建议]大庆阳光乒乓球俱乐部三维产品试打

fishsusu 2008-11-13 14:31:00
QUOTE:
以下是引用三维小徐在2008-11-6 10:02:00的发言:

刚才想了想 您用的应该是传统的碳中王直是吧?

 

因为有了19层的结构导致力量传导很明显 也就是三维所说的多米诺结构反应 自然多少有些震手

新版的在震手方面就好些?

试打过的球友说新版适合快弧

传统的适合弧快

 

回复 支持 反对

使用道具 举报

飞雪2008 2008-11-17 17:19:00
      在这几天的试打过程中,我感觉到底板的力度很强,在拉打的过程中,总是有些吃不住球,不知道是什么原因。反手推挡时,感觉下沉,横打的过程中,得发力去打,拨球很难。拍的重量有些沉,不太适合女士。先谈这些,不知道感觉对不对!专业知识有限,分析得不够到位。请多见谅!
[此贴子已经被作者于2008-11-17 17:21:45编辑过]
回复 支持 反对

使用道具 举报

大庆-阳光 2008-11-18 20:44:00
这次能参加三维底板的试打,鄙人深感荣幸。   
这是一支碳中王横板,整个底板并不重。    
拍拿到手之后,进行了试打。因为我是打直拍的,对横拍用的不是太好,综合了我们三个人的试打情况,总结出该底板的优缺点:       优点:手感比较好,无论是小球还是攻球、拉球,手感都很清晰,上台率较高。旋转比较强,适合反手横拉。力量足,前冲弧圈威胁大。       缺点:在反手拨球时表现平平,有些无力。       由于试打时间太短,对底板的性能还没有更深的了解,在以后的使用中,还要慢慢体会。
回复 支持 反对

使用道具 举报

大庆-阳光 2008-11-20 20:18:00
   

三维体育全国网络底板测试报告(团队)



测试团队名称:大庆阳光乒乓球俱乐部

底板型号:三维体育出品 T1091A—碳中王底板       


2、试打人网名:挺拔-----         实名:朱庆        年龄:38           球龄: 20年

技术打法:(左手/、直板/)右手横板

原使用底板:  挺拔            正手使用套胶:FI            反手使用套胶:蝴蝶EL

主要战绩:

大庆市东方惠业余单打前8名

大庆市炼化公司局级单位。团体第一名单打第3名

本次测试使用套胶:

正手使用套胶: 狂飙           厚度:2.2     硬度:39      胶水使用:( /无机)有机

反手使用套胶:蝴蝶EL            厚度:     硬度:      胶水使用:( /无机)有机


编号       发球技术                            感受说明             

01    正反手转不转短球              一般                           

02    正反手侧上测下球       好                               

03    正反手快速长球                  差                 

                    

       接发球技术                         感受说明             

04    搓球              一般                           

05    台内快摆       好                               

06    快速劈长       好                               

07    台内挑打                     差                 

08    晃撇回接       好                               

09    台内抢攻       好                               

10    半出台抢冲(拉)       好                               

11    抢冲出台长球              一般                           

                    

       下旋球技术    好    一般       差    感受说明             

12    出台下旋抢冲              一般                           

13    拉出台加转弧圈球       好                               

14    拉加转下旋球       好                               

15    冲加转下旋球              一般                           

16    反手台内侧拉球    好                               

17    台内快拉(冲)    好                               

      

       快攻技术                     差    感受说明             

18    台内突击球           一般                           

19    连续快打技术       好                               

20    台内快点       好                               

21    弹击(加力推)           一般              爱失误          

                    

       相持技术                     差    感受说明             

22    台内快冲       好                               

23    正手中台对拉弧圈球           一般                           

24    反手中台对拉弧圈球    好                               

25    正手反带       好                               

26    反手快撕       好                               

27    反拉弧圈球                                      

28    正手远台对拉弧圈球           一般                           

29    反手远台对拉弧圈球                  差    sriver            

                    

       防守技术       好    一般       差    感受说明             

30    快拨(推)    好                  发力很好             

31    快挡(推)    好                  很省力          

32    封挡弧圈球    好                  很省力          

33    快带弧圈球           一般              可能跟打法有关系             

                    

       其他技术       好    一般       差    感受说明             

34                                             

35                                             

36                                             


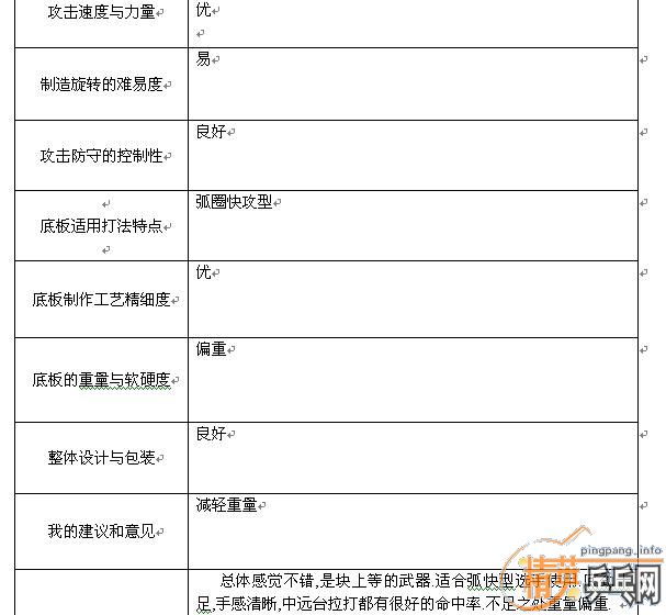
攻击速度与力量    快很      

制造旋转的难易度       难   

攻击防守的控制性       一般      

 底板适用打法特点     快攻加弧璇   

底板制作工艺精细度    不错比斯蒂卡的好      

底板的重量与软硬度    跟我以前用的差不太多      

整体设计与包装    挺漂亮   

我的建议和意见    请开发些跟国外品牌不同的东西      

总结       感谢三维公司能给我这次机会祝愿三维的明天会更好   


回复 支持 反对

使用道具 举报

张先生 2008-11-21 22:46:00

碳中王试打调查表

[建议]大庆阳光乒乓球俱乐部三维产品试打

[建议]大庆阳光乒乓球俱乐部三维产品试打

[建议]大庆阳光乒乓球俱乐部三维产品试打

[建议]大庆阳光乒乓球俱乐部三维产品试打

[建议]大庆阳光乒乓球俱乐部三维产品试打

[建议]大庆阳光乒乓球俱乐部三维产品试打

[建议]大庆阳光乒乓球俱乐部三维产品试打

[建议]大庆阳光乒乓球俱乐部三维产品试打

[建议]大庆阳光乒乓球俱乐部三维产品试打

[建议]大庆阳光乒乓球俱乐部三维产品试打

回复 支持 反对

使用道具 举报

张先生 2008-11-21 22:48:00

碳中王试打调查表(续)

[建议]大庆阳光乒乓球俱乐部三维产品试打

[建议]大庆阳光乒乓球俱乐部三维产品试打

[建议]大庆阳光乒乓球俱乐部三维产品试打

[建议]大庆阳光乒乓球俱乐部三维产品试打

[建议]大庆阳光乒乓球俱乐部三维产品试打

[建议]大庆阳光乒乓球俱乐部三维产品试打

回复 支持 反对

使用道具 举报

张先生 2008-11-23 11:43:00

完整调查表

7Fp30ovN.rar (10.32 KB, 下载次数: 6)
回复 支持 反对

使用道具 举报

您需要登录后才可以回帖 登录 | 注册
相关推荐

© 2024 精英乒乓网

经营许可证编号:冀B2-20180038

免责声明: 网站信息均有网友上传用于球迷免费分享,本站仅提供存储服务。如有来源标注错误或侵犯了您的合法权益,请与我们联系更正、删除。 客服电话:4006001289 客服QQ:4006001289(企业QQ)